近日,重庆市住房和城乡建设委员会、四川省住房和城乡建设厅联合发布《川渝城乡建设领域推广应用新技术(第三批)》评审结果的公示,万基泰科工集团旗下重庆市荣冠科技有限公司与万基泰科工集团(四川)有限公司联合研发的地下管网危险源监测处置技术,成功入选韧性城市建设领域推广应用新技术名单!这是万基泰深耕城市生命线基础设施安全领域的重要成果,更是川渝两地对万基泰技术实力与创新能力的高度认可。



此次新技术遴选工作,是川渝两地深入落实《成渝地区双城经济圈建设规划纲要》、贯彻创新驱动发展战略的关键举措。经两地住建部门共同形式审查、专家评审及公示等严格流程,最终择优确定推广技术名单,旨在加速住房城乡建设领域科技成果转化,推动川渝行业技术升级,为韧性城市建设注入科技动能。
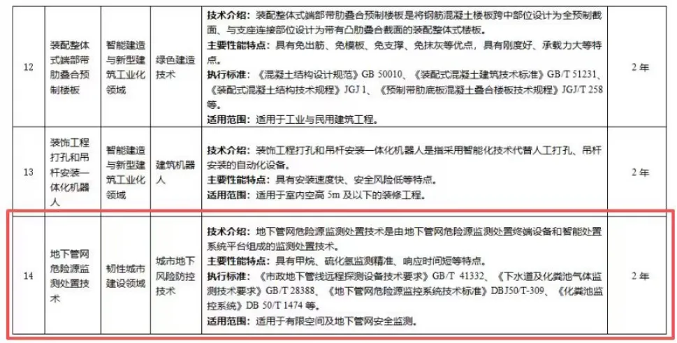
城市地下管网是保障城市运行的“生命线”,涵盖供水、排水、燃气、电力、通信等多个系统,其安全稳定运行直接关系到城市公共安全、经济发展与民生福祉。万基泰科工集团旗下子公司研发的地下管网危险源监测处置技术,直击行业痛点,该技术由地下管网危险源监测处置终端设备和智能处置系统平台两部分组成,构建起“智能感知 - 数据融合 - 风险预警 - 智能处置” 的全链条安全管理体系,为地下管网安全运行提供了创新解决方案。
严格对标标准,技术合规可靠:技术研发与应用严格执行多项国家及地方标准,包括《市政地下管线远程探测设备技术要求》GB/T 41332、《下水道及化粪池气体监测技术要求》GB/T 28388、《地下管网危险源监控系统技术标准》DBJ50/T-309、《化粪池监控系统》DB 50/T 1474 等,确保技术的规范性与权威性。
应用场景明确,适配性强:技术适用于有限空间及地下管网安全监测,可广泛覆盖燃气、排水、化工等多个领域的地下管网场景,为不同类型的管网安全管理提供标准化、智能化解决方案。
数据赋能,提前预警:系统融合大数据分析与人工智能算法,技术可对监测数据进行深度挖掘与智能分析,7X 24小时在线监测管网有毒、有害、易燃、易爆气体超标等潜在风险,当气体浓度超过设定阈值触发智能处置系统,将事故防控由“事后处置” 转变为 “事前预防”,大幅降低管网事故发生率。
作为韧性城市建设的核心技术之一,地下管网危险源监测处置技术与国家推进新型城市基础设施建设的战略方向高度契合。中共中央办公厅、国务院办公厅印发的《关于推进新型城市基础设施建设打造韧性城市的意见》明确提出,要加快推进城市基础设施生命线工程建设,实现对市政基础设施运行状况的实时监测与快速评估。此次技术入选,将助力川渝两地在地下管网智能化改造、风险防控等方面迈出坚实步伐,为打造“设施韧性优、监测响应快”的高水平韧性城市提供技术支撑。
未来,万基泰科工集团将以此为契机,充分发挥技术示范引领作用,推动地下管网危险源监测处置技术在川渝两地乃至全国范围内的推广应用。集团将持续深耕科技创新,聚焦城市基础设施安全领域,不断优化技术体系,为提升城市安全韧性、保障民生福祉、助力成渝地区双城经济圈建设贡献更多万基泰力量!